《京華隆興集團舉報信息管理辦法》
2023-11-07 作者:admin 閱讀::
京華·各合作單位、產品供應商:根據我公司發展需要,為進一步推動我公司內部的廉潔文化建設,也為了保障貴單位在與我公司合作過程中的公平公正,確保合作共贏,現公布集團文件《京華隆興集團舉報信息管理辦法》,請各合作單位悉知。



2023-11-07 作者:admin 閱讀::
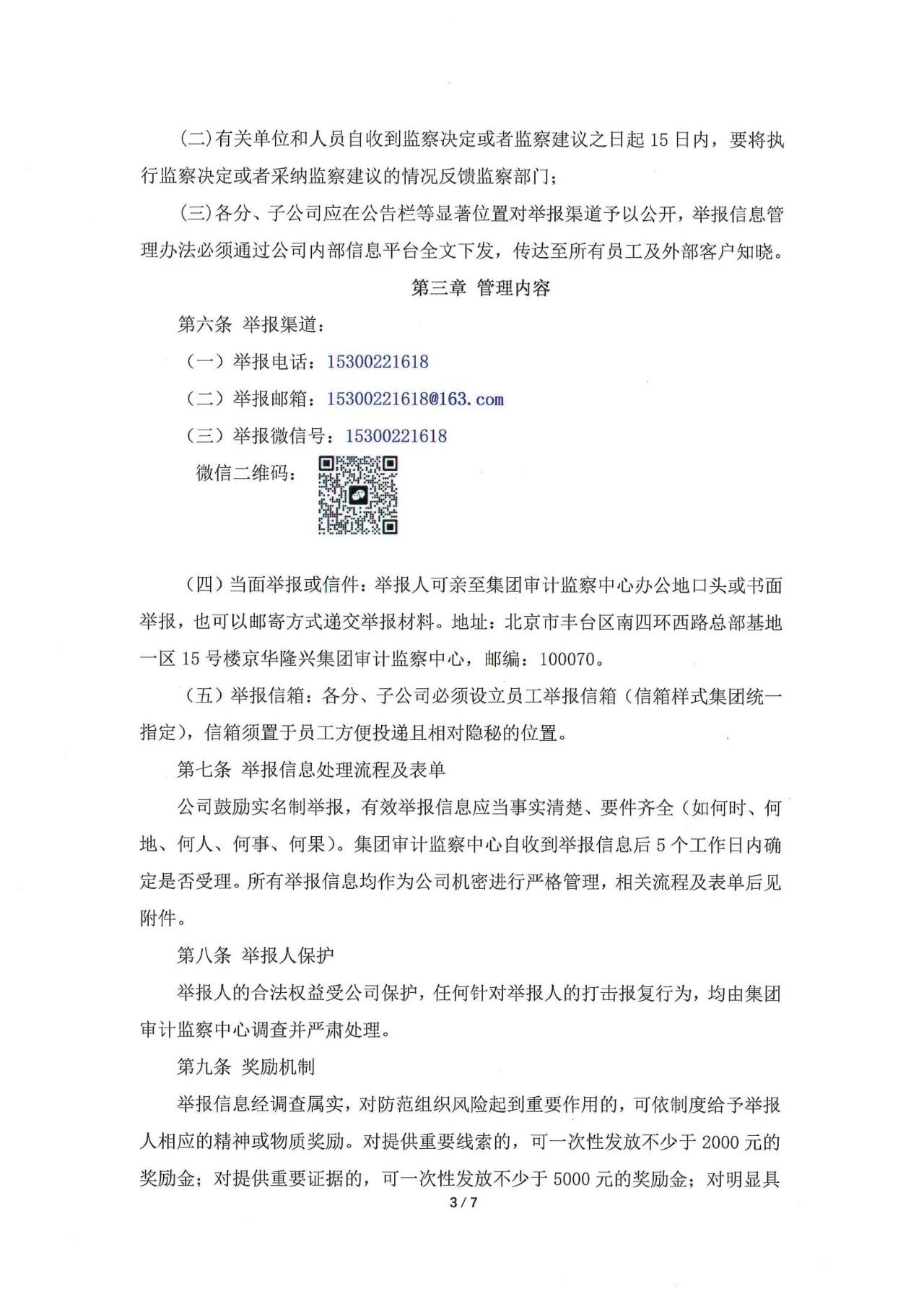
京華·各合作單位、產品供應商:根據我公司發展需要,為進一步推動我公司內部的廉潔文化建設,也為了保障貴單位在與我公司合作過程中的公平公正,確保合作共贏,現公布集團文件《京華隆興集團舉報信息管理辦法》,請各合作單位悉知。

